思政资源库

思政资源库

优秀课程思政教学设计-《有机化学》

资料来源:思政研究院    时间:2022-11-03 15:52:50   浏览次数:

本文分享了优秀课程思政教学设计-《有机化学》,供各位老师学习参考。




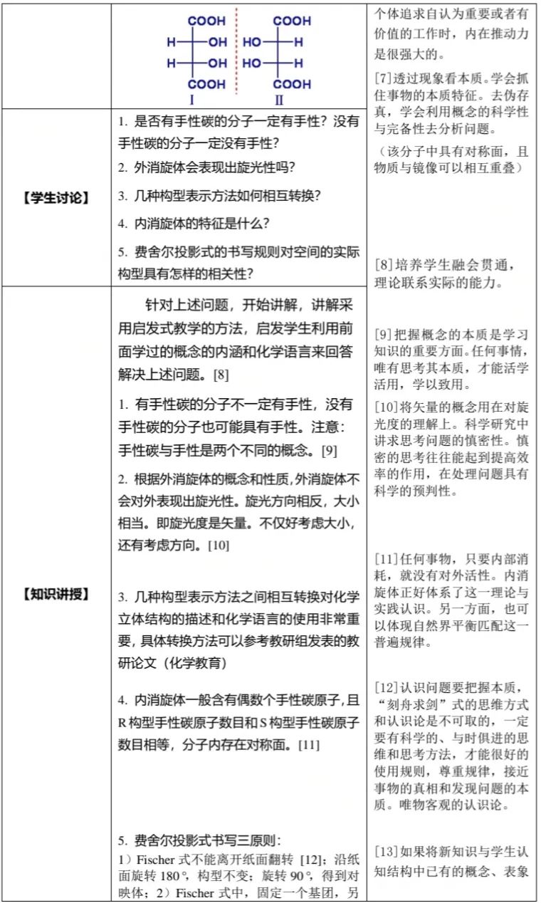
图片

图片

图片

图片

图片

图片

图片




版权所有:伟德国际·BETVLCTOR[中国]官方网站-Sports Platform —— 课程思政教学研究中心

地址:黑龙江省哈尔滨市南岗区学府路5号